Skip to content

Navigation Menu

Sign in
Appearance settings

Search code, repositories, users, issues, pull requests...

Provide feedback

We read every piece of feedback, and take your input very seriously.

Saved searches

Use saved searches to filter your results more quickly

Sign up
Appearance settings

PyDRT is a lightweight Python implementation of the regularization-regression DRT with basis functions.

License

Notifications You must be signed in to change notification settings

robertleonhardt/PyDRT

Repository files navigation

PyDRT

PyDRT is a lightweight Python implementation of the regularization-regression DRT with basis functions. The present code is published as part of the following work:

Leonhardt, et al. (2025). "Reconstructing the distribution of relaxation times with analytical basis functions" Journal of Power Sources 652, DOI: 10.1016/j.jpowsour.2025.237403

URL: https://doi.org/10.1016/j.jpowsour.2025.237403

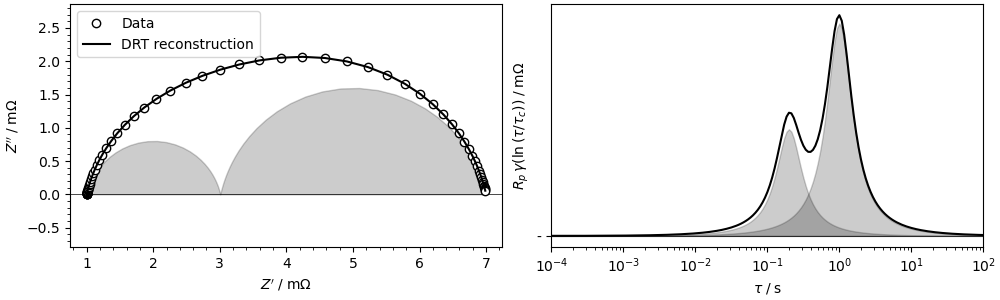
DRT can help you to deconvolute your impedance spectra, providing insights into the underlying processes of your electrochemical systems. An example is illustrated below. DRT of a simple impedance model

If this DRT implementation helps you with your research, please consider citing the reference above - this would be very helpful. :)

In case you want a more convenient DRT experience with a more user-friendly GUI, check out Polarographica (https://github.com/Polarographica/Polarographica_program), which was first to implement the Cole-Cole and Havriliak-Negami bases to the DRT algorithm.

To test the present code on synthetic impedance models, also check out https://github.com/robertleonhardt/PyImpedanceModel.

Usage

After installing PyDRT using

python -m pip install PyDRT

you can import it and use it as

import numpy as np
from pydrt import DebyeDRT
# Setup arbitrary model
frequency_model_Hz = np.geomspace(1000, 0.001, 70)
impedance_model_Ohm = lambda omega: 1 + 2/(1 + (1j * 2 * np.pi * omega * 0.1) ** 0.99) + 4/(1 + (1j * 2 * np.pi * omega * 1) * 0.99)
impedance_model_Ohm = impedance_model_Ohm(frequency_model_Hz)
# Determine DRT
drt = DebyeDRT(frequency_model_Hz, impedance_model_Ohm, epsilon = 0.001)

The DRT primarily takes two inputs, a frequency vector and a complex-valued impedance vector of the same length. The latter can be constructed in python by impedance_model_Ohm = real_part + 1j * imag_part.

Employing basis functions

The present DRT implementation approximates the DRT of a given measured (or synthetic) as a weighted sum (i.e., linear combination) of known basis functions. Four different types of bases are implemented in the given repository, usable as a class.

More details on the used bases can be found in the reference at the top.

The code from the basic usage example can be adapted to employ other bases as:

import numpy as np
from pydrt import ColeColeDRT, DRTPeak
# Setup arbitrary model
frequency_model_Hz = np.geomspace(1000, 0.001, 70)
impedance_model_Ohm = lambda omega: 1 + 2/(1 + (1j * 2 * np.pi * omega * 0.1) ** 0.9) + 4/(1 + (1j * 2 * np.pi * omega * 1) * 0.9)
impedance_model_Ohm = impedance_model_Ohm(frequency_model_Hz)
# Determine DRT
drt = ColeColeDRT(frequency_model_Hz, impedance_model_Ohm, alpha = 0.9)

The DRT object can the be used to further analyze the results. The following attributes might be useful:

# ...
# Vector containing the time constants
print(drt.tau_s) 
# Vector containing the DRT and the DRT times the polarization resistance
print(drt.gamma)
print(drt.R_pol_Ohm * drt.gamma) # or in short, drt.gamma_hat_Ohm 
# The reconstructed, complex DRT
print(drt.z_back_Ohm)

Furthermore, all bases (except the Debye basis) allow for convenient peak separation, which can be used as follows:

# ...
# Iterate through peaks
for peak in drt.get_separated_peak_list():
 print(peak.tau_s, peak.R_Ohm, peak.C_F)

The example scripts provided contain more details on the application of the DRT.

Determination of optimized shape and regularization parameters

The shape parameters of the non-Debye bases are typically defined by experience. This is also true for the Tikhonov regularization parameter (epsilon or lambda). It is, however, possible to optimize these parameters automatically.

For the regularization parameters, the code from the basic usage example is adapted accordingly to:

import numpy as np
from pydrt import DebyeDRT
# Setup arbitrary model
frequency_model_Hz = np.geomspace(1000, 0.001, 70)
impedance_model_Ohm = lambda omega: 1 + 2/(1 + (1j * 2 * np.pi * omega * 0.1) ** 0.99) + 4/(1 + (1j * 2 * np.pi * omega * 1) * 0.99)
impedance_model_Ohm = impedance_model_Ohm(frequency_model_Hz)
# Determine DRT and optimize the regularization parameter
# Note that an object of the DebyeDRT class is passed to the static method "optimize_regularization_parameter"
drt = DebyeDRT.optimize_regularization_parameters(DebyeDRT(frequency_model_Hz, impedance_model_Ohm))

For shape parameters, the following code could be used:

import numpy as np
from pydrt import HavriliakNegamiDRT
# Setup arbitrary model
frequency_model_Hz = np.geomspace(1000, 0.001, 70)
impedance_model_Ohm = lambda omega: 1 + 2/(1 + (1j * 2 * np.pi * omega * 0.1) ** 0.83) ** 0.6 + 4/(1 + (1j * 2 * np.pi * omega * 1) * 0.83) ** 0.6
impedance_model_Ohm = impedance_model_Ohm(frequency_model_Hz)
# Determine DRT and optimize the shape parameter
drt = HavriliakNegamiDRT.optimize_shape_parameters(HavriliakNegamiDRT(frequency_model_Hz, impedance_model_Ohm, tau_max_s = 1e1))

Since the Havriliak-Negami relaxation has two shape parameters (alpha and beta), the optimization takes some time (usually 30-45 seconds). For the other bases, this step is much faster.

Also note that regularization is typically not required when using dispersed bases (all classes except DebyeDRT). But it is advised to consider validating this information for a specific use case.

Sources and acknowlegdements

Wan, T. H., et al. (2015). "Influence of the Discretization Methods on the Distribution of Relaxation Times Deconvolution: Implementing Radial Basis Functions with DRTtools." Electrochimica Acta 184: 483-499.

and, as the main source for the implementation of the Cole-Cole and Havriliak-Negami bases,

T. Tichter. https://github.com/Polarographica/Polarographica_program

About

PyDRT is a lightweight Python implementation of the regularization-regression DRT with basis functions.

Resources

License

Stars

Watchers

Forks

Packages

No packages published

Contributors 2

Languages

AltStyle によって変換されたページ (->オリジナル) /