Simulate TSN and AVB data streams to find the best path in the topology.
Taking advantage of the distinctions between the Schedulability, AVB Worst Case Delay, and Computation Time statistical algorithms.
- Clone this repo by
git clone https://github.com/helgesander02/OMRSS - Env setting
docker build -t 'omrss' .docker run omrss
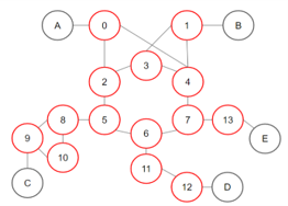
We consider a typical topology for TSN-based industrial factories
| typical_complex | typical_simple | industrial(IN) |
|---|---|---|
| layered_ring | ring |
|---|---|
Quickstart: sh output.sh
More options:
| Option | Description |
|---|---|
| --test_case | Conducting n experiments |
| --topology_name | Topology architecture has typical_complex, typical_simple, ring, layered_ring and industrial |
| --bg_tsn | Number of TSN BG flows |
| --bg_avb | Number of AVB BG flows |
| --input_tsn | Number of TSN Input flows |
| --input_avb | Number of AVB Input flows |
| --HyperPeriod | Greatest Common Divisor of Simulated Time LCM |
| --bandwidth | 1 Gbps |
| --plan_name | The plan comprises OMSACO |
| --osaco_timeout | Timeout in milliseconds |
| --osaco_K | Select K trees with different weights |
| --osaco_P | The pheromone value of each routing path starts to evaporate, where P is the given evaporation coefficient (0 <= p <= 1) |
| --show_network | Present all network information comprehensively |
| --show_plan | Provide a comprehensive display of all plan information |
| --store_data | Store all statistical data |
- Bang Ye Wu, Kun-Mao Chao, "Steiner Minimal Trees"
- Amal P M, Ajish Kumar K S, "An Algorithm for kth Minimum Spanning Tree"
- Sune Mølgaard Laursen, Paul Pop, Wilfried Steiner, "Routing Optimization of AVB Streams in TSN Networks"
- Ching-Chih Chuang et al., "Online Stream-Aware Routing for TSN-Based Industrial Control Systems"
- QINGHAN YU et al., "Online Scheduling for Dynamic VM Migration in Multicast Time-Sensitive Networks"
- Jiachen Wen et al., "Online Updating in Multicast Time-Sensitive Networking"
- Xingbo Feng et al., "Advancing TSN flow scheduling: An efficient framework without flow isolation constraint"
- Mateusz Pawlik, Nikolaus Augsten, "Tree edit distance: Robust and memory-efficient"