Skip to content

Navigation Menu

Sign in
Appearance settings

Search code, repositories, users, issues, pull requests...

Provide feedback

We read every piece of feedback, and take your input very seriously.

Saved searches

Use saved searches to filter your results more quickly

Sign up
Appearance settings

amlun/linda

Repository files navigation

Linda

Build Status GoDoc GoReport License

Linda is a background manager to poll jobs from broker and dispatch them to multi workers.

Linda Broker provides a unified API across different broker (queue) services.

Linda Saver provides a unified API across different saver (db) services.

Brokers allow you to defer the processing of a time consuming task.

When job done, use Release func to release the job with a delay (seconds), you can implement a cron job service.

The real period is job.Period + Interval

Inspiration comes from beanstalkd and goworker

Installation

To install Linda, use

go get github.com/amlun/linda

to get the main package, and then use glide

glide install

to install the dependencies

Getting Started

Terminology

  • Broker

message transport [MQ]

  • Saver

job info storage [Database]

  • poller

poll job from the broker and send to local job channels

poller also migrate the expire jobs

  • worker

worker is the main process to work the job

Worker Type

type workerFunc func(...interface{}) error

Register Worker

linda.RegisterWorkers("MyClass", myFunc)

Broker Interface

type Broker interface {
	Connect(url *neturl.URL) error
	Close() error
	MigrateExpiredJobs(queue string)
	Reserve(queue string, timeout int64) (string, error)
	Delete(queue, id string) error
	Release(queue, id string, delay int64) error
	Push(queue, id string) error
	Later(queue, id string, delay int64) error
}

Saver Interface

type Saver interface {
	Connect(url *neturl.URL) error
	Close() error
	Put(job *Job) error
	Get(id string) (*Job, error)
}

Examples

Add jobs to saver and push them to broker

go run example/push_jobs/main.go

example/push_jobs/main.go

package main
import (
	"github.com/amlun/linda"
	"github.com/sirupsen/logrus"
	"time"
)
func main() {
	var err error
	var b linda.Broker
	var s linda.Saver
	// broker
	if b, err = linda.NewBroker("redis://localhost:6379/"); err != nil {
		logrus.Error(err)
		return
	}
	// saver
	if s, err = linda.NewSaver("redis://localhost:6379/"); err != nil {
		logrus.Error(err)
		return
	}
	// job
	var jobID = "1"
	var queue = "test"
	var job = &linda.Job{
		ID: jobID,
		Queue: queue,
		Period: 60,
		Retry: 3,
		CreatedAt: time.Now(),
		Payload: linda.Payload{
			Class: "printArgs",
			Args: []interface{}{"a", "b", "c"},
		},
	}
	// save job
	if err = s.Put(job); err != nil {
		logrus.Error(err)
		return
	}
	// push to broker
	if err = b.Push(queue, jobID); err != nil {
		logrus.Error(err)
		return
	}
}

Worker run to consume the job

go run example/print_args/main.go

example/print_args/main.go

package main
import (
	"fmt"
	"github.com/amlun/linda"
	"github.com/sirupsen/logrus"
	"os"
	"os/signal"
	"syscall"
	"time"
)
func init() {
	linda.RegisterWorkers("printArgs", PrintArgs)
}
func main() {
	logrus.SetLevel(logrus.DebugLevel)
	// broker
	b, _ := linda.NewBroker("redis://localhost:6379/")
	// saver
	s, _ := linda.NewSaver("redis://localhost:6379/")
	// config
	c := linda.Config{
		Queue: "test",
		Timeout: 60,
		Interval: time.Second,
		WorkerNum: 4,
	}
	quit := signals()
	linda.Init(c, b, s)
	go func() {
		defer func() {
			linda.Quit()
		}()
		<-quit
	}()
	if err := linda.Run(); err != nil {
		fmt.Println("Error:", err)
	}
}
func PrintArgs(args ...interface{}) error {
	fmt.Println(args)
	return nil
}
// Signal Handling
func signals() <-chan bool {
	quit := make(chan bool)
	go func() {
		signals := make(chan os.Signal)
		defer close(signals)
		signal.Notify(signals, syscall.SIGQUIT, syscall.SIGTERM, os.Interrupt)
		defer signalStop(signals)
		<-signals
		quit <- true
	}()
	return quit
}
// Stops signals channel.
func signalStop(c chan<- os.Signal) {
	signal.Stop(c)
}

Features

Broker List

  • Redis
  • beanstalkd
  • RabbitMQ

Design

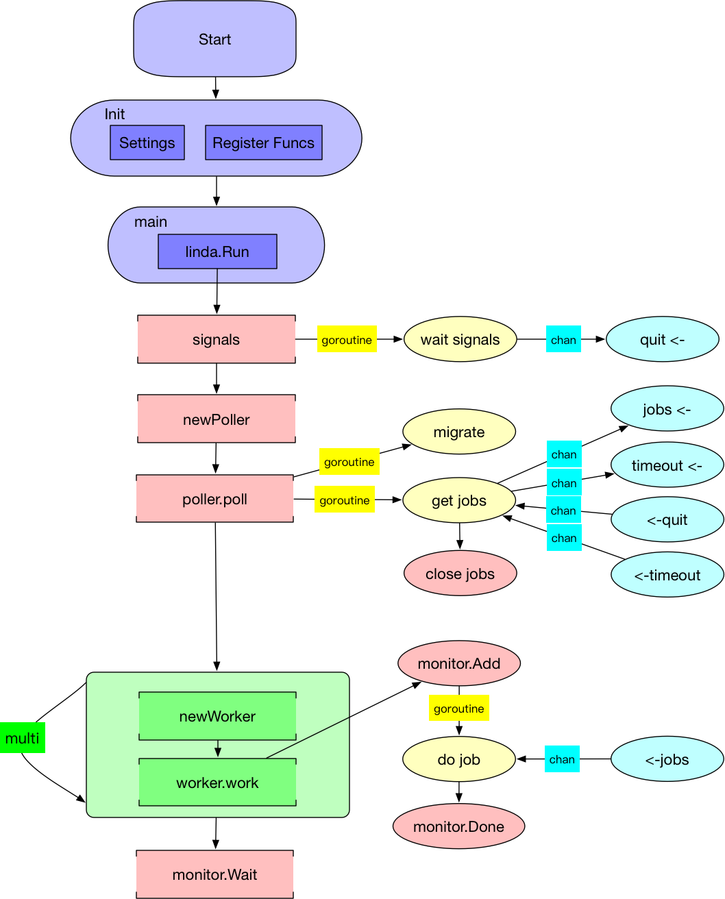
System Design

system-design

Job State

 later release
 ----------------> [DELAYED] <------------.
 | |
 kick | (time passes) |
 | |
 push v reserve | delete
 -----------------> [READY] ---------> [RESERVED] --------> *poof*
 ^ |
 \ |
 `-----------------'
 kick (time out)
 

Thanks

AltStyle によって変換されたページ (->オリジナル) /